设为首页
联系我们
收藏本站
当前位置:
首页 > 通知通告
关于申报2018年度中国石油和化工自动化行业优秀科技论文奖的通知
来源:创新研发中心 发布时间:2018-09-28   字体:  

关于申报 2018年度中国石油和化工自动化行业优秀科技论文奖的通知

院属各单位:

 2018年度中国石油和化工自动化行业优秀科技论文奖的申报工作已经开始,请各单位组织本单位职工根据要求填写申报材料,于2018年10月12日前报创新研发中心。

 

联系人:刘瑞楼          电话:29000379 

地  址:教学楼332室    邮箱:tjsyxykyc@126.com

 

附件1:2018论文报奖通知.pdf

附件2(1).jpg

附件2(2).jpg

附件3:论文奖推荐申报表.docx

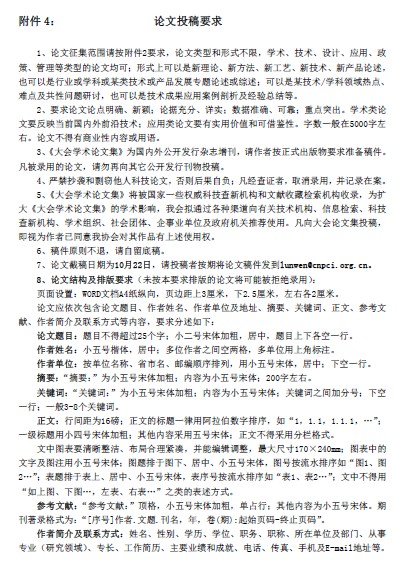
附件4:论文投稿要求.jpg

 

 

 

                                                    创新研发中心

                                                  2018年9月29日

    备案序号:津ICP备05003142号 津教备:0087号   学院地址:天津团泊洼  邮编:301607 联系电话:022-29000406 022-29000650/588